Benutzer-Werkzeuge

Webseiten-Werkzeuge


gh_aa007_anlage_1
Studienmaterial zur Veranstaltung Qualitätssicherung > Arbeitsanweisung 7Bedienung des Videomessgeräts TESA VISIO 300

Anlage 1

Inbetriebnahme und Bearbeitung einer Messaufgabe


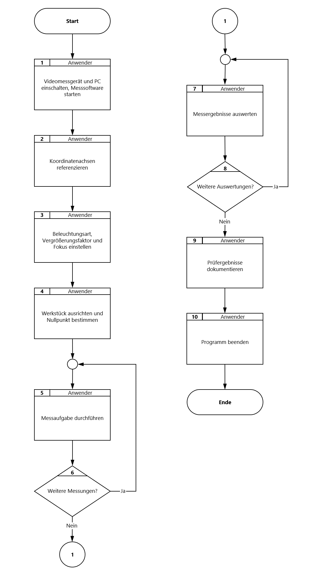
Abbildung 1: Arbeitsablauf, Flussdiagramm


Tabelle 1: Arbeitsablauf, Detailbeschreibung
Schritt Aktion Ergebnis
1 Videomessgerät und PC einschalten, Messsoftware starten 1) Wippschalter an der Rückseite des Videomessgeräts (rechts) betätigen.
2) Ein-Schalter an PC und Monitor betätigen.
3)TESA-REFLEX Vista über die Desktopverknüpfung starten.
2 Koordinatenachsen referenzieren 1) Den Messtisch mittels der Handstellräder in X- und Y-Richtung verfahren. Mit Erreichen jeder Referenzmarke ertönt ein akustisches Signal und die Bildschirmanzeigen für die Koordinatenachsenerhalten entsprechende Zahlenwerte.
2) Messkopf in Z-Richtung verfahren (Die Referenzmarke befindet sich nahe der oberen Endlage).
3 Beleuchtungsart, Vergrößerungsfaktor und Fokus einstellen 1) Durchlicht mit 20 bis 50 % wählen (siehe Anlage 2). 1) Der Prozentwert der Beleuchtungsstärke wird im Symbol angezeigt.
2) Den kleinsten Vergrößerungsfaktor mit und dem Schieberegler wählen. 2) Der Vergrößerungsfaktor wird auf dem Bildschirm scharf dargestellt.
3) Das Werkstück durch Verfahren des Messkopfes entlang der Z-Achse fokussieren. 3) Das Werkstück wird auf dem Bildschirm scharf dargestellt.
4 Werkstück ausrichten und Nullpunkt besimmen 1) Den Kantendetektor mit einschalten (siehe Anlage 2) und die Hinweismeldung bzgl. der Genauigkeit mit X überspringen. 1) In der Mitte des Videobilds erscheint ein Rechteck mit Fadenkreuz (Die Genauigkeit ist für die erste Messaufgabe ausreichend).
2) Den 2D-Ausrichtemodus mit starten. 2) Der Messzyklus für die erste Gerade wird gestartet.
3) Die Werkstückausrichtung in X- und Y-Richtung durch Messen zweier Geraden bestimmen (zuerst in X-Richtung):

Fadenkreuz an der Kontur des gewählten Elements positionieren und die Messposition jeweils mit aufnehmen. Den Messzyklus jeweils mit bestätigen und den nächsten Zyklus beginnen.
3) Das Werkstück ist ausgerichtet und der Nullpunkt ist bestimmt:
5 Messaufgabe durchführen 1) Das Form- oder Geometrieelement auswählen (siehe Anlage 2 > Form- und Geometrieelemente für die Messwerteerfassung).
2) Das Fadenkreuz an der Kontur des gewählten Elements positionieren und die nötigen Messpositionen jeweils mit aufnehmen. 2) Der Messpunkt ist aufgenommen.
3) Den Messzyklus mit beenden. 3) Die Merkmale werden unten rechts in einer Liste angezeigt und links in der Grafik dargestellt.
7 Messergebnisse auswerten 1) Die Auswertefunktion auswählen (siehe Anlage 2 > Form- und Geometrieelemente für die Messauswertung). 1) Es wird dazu aufgefordert, das erste Merkmal zu definieren.
2) Das Form- oder Geometrieelement aus der Merkmalsliste oder der Grafik auswählen und mit bestätigen. Dasselbe mit weiteren Merkmalen wiederholen. 2) Das Ergebnis der Auswertung wird als weiteres Merkmal in der Merkmalsliste aufgeführt.
9 Prüfergebnisse dokumentieren Nach Abschluss einer Messreihe die Prüfergebnisse in einem Prüfbericht ausgeben:

1) anklicken.
1) Es öffnet sich ein Eingabedialog.
2) Den Dateinamen des Berichts, Werkstückbezeichnung, Prüfer und ggf. Bemerkung eingeben und bestätigen. 2) Die Messwertreihe ist auf dem Computer gespeichert und kann über die Desktopverknüpfung Messberichte abgerufen werden.
10 Programm beenden anklicken und Maustaste gerückt halten. TESA-REFLEX Vista wird beendet.
gh_aa007_anlage_1.txt · Zuletzt geändert: 2017/10/16 08:50 von me